首页

我校2025年度国家社科基金项目立项喜获佳绩

作者:刘惠宇 部门审稿人:孟庆良 单位:人文社科处 发布时间:2025-09-09 点击量:1221

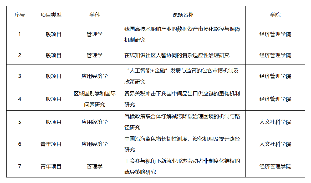
9月5日,全国哲学社会科学工作办公室对2025年度国家社科基金年度项目立项名单进行公示,我校共有7个项目获批立项,包括一般项目5项、青年项目2项,与往年相比立项数量实现新突破。立项项目主要涵盖管理学、应用经济学、区域国别学和国际问题研究等领域。立项名单如下:

1757301153655765.png

学校始终将国家社科基金项目申报作为推动我校哲学社会科学高质量发展的重要抓手,坚持科学谋划、系统布局。人文社科处与相关学院协同联动,在项目培育、申报指导和材料打磨等各阶段提供全过程、精细化的服务支持。通过举办多轮申报推进会、专题辅导讲座、专家“一对一”评审指导以及“学术沙龙”等系列活动,有效促进文科教师跨学科交流与合作,积极营造浓厚的人文社科学术氛围,强化有组织科研机制建设,有效提升了项目的申报质量与研究团队科研水平。

下一步,人文社科处将进一步健全科研服务全过程支撑体系,加大高水平科研成果的培育力度,强化高水平科研平台与智库建设,持续扩大学校在哲学社会科学领域的学术影响力,为学校高水平大学建设注入强劲动能。


(撰稿:刘惠宇 初审:程鹏 二审:丁红 终审:周春燕 编辑:程鹏)

学校要闻